Lisa publishes a dissertation chapter!
3/29/2026
Lisa Coe has published one of her dissertation chapters in Frontiers in Marine Science titled “Ocean literacy knowledge in informal education: a systematic literature review.” Here, Lisa finds that Ocean Literacy principles and concepts are unevenly represented in informal educational spaces, with a particular bias towards the biodiversity of ocean life (Concept 5C) and the role of humans hurting (Concept 6E) or helping (Concept 6G) the ocean. These results provide a useful framework to support future reforming and reframing of ocean education in informal education practices. Check out the paper! Well done, Lisa!

Figure from Lisa’s manuscript. Bar chart showing prevalence of each OL Principle as a percentage of the publications included in the study (N = 32) that were coded for each principle. The number above the bar indicates the number of publications that were coded for the given principle, represented by x-axis labels.
Laurel Meke defends PhD!
3/24/2026
Laurel Meke, PhD, successfully defended her thesis, entitled “Resolving metabolites implicated in plankton ecology and nutrient cycling in the oceans using LC-MS metabolomics.” We celebrated afterwards with labmates and friends and bowls of ramen. Laurel will be focusing on getting her chapters submitted in the next few months, so look out for those publications soon. Congrats, Laurel!

Laurel & Bryn in front of Laurel’s defense presentation.
The second iteration of our Microbial Life in the Oceans Immersion course
3/13/2026
We ran our “Microbial Life in the Oceans” Immersion course again this spring semester. We had a wonderful group of undergraduates enrolled. Some highlights included a day-cruise in Tampa Bay and a student-led poster presentation at the Science by the Shore Research Symposium at UF Whitney Lab.

Cruise participants in front of R/V Hogarth.
Niraj and Bryn present at the GRC on Marine Natural Products
3/5/2026
Niraj and Bryn presented their work at the Gordon Research Conference on Marine Natural Products “Foundational Approaches and Enabling Technologies for Investigation of Complex Systems” in Ventura, California. It was both Bryn and Niraj’s first time attending this meeting, and it was a great experience!

Bryn and Niraj in front of Niraj’s GRC poster.
Congrats, Lisa & Alex!
2/23/2026
Lisa Coe and Alex Horvath both received awards at the annual department awards ceremony! Lisa won the Michael May Interdisciplinary Grant to support a new educational research project on the UF Biology undergraduate Immersion Program (along with Zulay Rodriguez in College of Ed) and the Davis Graduate Award in Botany to support travel for an upcoming research conference! Alex Horvath won the Mildred Mason Griffith Botany Grant to support a new microbial natural projects chemistry research project. Well done!

Lisa, Bryn, and Alex in the courtyard after the awards ceremony.
New paper on SCOPE-Gradients amplicon data!
1/16/2026
Paper led by Rebecca Key as part of the Simons Foundation SCOPE-Gradients Program is out in mSystems. By integrating molecular and biogeochemical measurements from the North Pacific Transition Zone using combined network and multivariate modeling, we identified specific pico-phytoplankton strongly linked to community production and organic nutrients levels. Congrats to Becca on her first, first-author publication! Check out the paper!

Figure from Key et al. 2026. We combine three years worth of community compositional data (derived from 16S and 18S gene amplicons) with concurrent biogeochemical data (particulate organic matter and net community productivity data) to link specific picoplankton taxa to observed shifts in community -scale processes.
New paper on sulfonate cysteinolic acid!
12/17/2025
Through collaboration between our lab and Spencer Williams’ group at University of Melbourne, we have characterized a novel bacterial degradation pathway for marine sulfonate cysteinolic acid. Combining proteomics, reverse genetics, recombinant gene expression, and enzyme assays, the team validates two key degradation steps for cysteinolic acid. We also show that gene homologs are prevalent in marine bacterial communities across ocean regions. The work is published in the Journal of the American Chemical Society. Check out the paper!

Graphical abstract from Burchill et al. 2025. New bacterial degradation pathway for cysteinolic acid involving ClaA and ClaB enzymes.
Congrats, Lisa!
10/30/2025
Lisa Coe successfully passed their qualifying exam! Lisa joined the lab in 2023 and has made great progress in two years, from successfully creating CRISPR gene-knockouts in diatoms to leading science educational research of the UF Biology Immersion program through photo-narration. Multiple co-authored manuscripts published/in revision, undergraduate mentorship, a departmental service award, among other accomplishments! Excellent job, Lisa!

Lisa conducting photography aboard a research vessel during our Immersion course.
Nicole a new faculty at Bethune-Cookman!
9/1/2025
Nicole has moved into a new role as faculty at Bethune-Cookman University in Daytona, Florida. Nicole is going to be a fantastic instructor and faculty member in their Biology Department. Congrats, Nicole!

Nicole in the lab.
Bryn becomes Editor at mSystems!
7/1/2025
Bryn is now an editor for American Society for Microbiology (ASM) journal mSystems. The journal is open-access and publishes diverse systems microbiology research, from the scale of single cell to ecosystem dynamics.

ASM journal mSystems logo.
New paper on ecological metabolites!
6/19/2025
New synthesis article led by Bryn Durham and Winn Johnson (UNC-Wilmington) was published in Limnology & Oceanography Letters! We develop an ecological framework to categorize metabolites that shape key characteristics of marine ecosystems. We borrow familiar terms from the macroecology discipline that define important types of ecosystem species, and we adapt these species concepts to marine metabolites. Check out the paper! A rewarding collaborative project with many amazing researchers, stemming from labile DOM workshop orchestrated by NSF C-CoMP!

Figure from Durham & Johnson et al. 2025 depicting microbial metabolites (a,b) and their ecological categorization as dominant, keystone, and indicator metabolites (c,d).
New paper on questiomycins!
6/19/2025
New article led by Shuxin Yang was published in Chemical Communications! We report the total synthesis of questiomycins A, C–E and synthetic analogues, and their algaecidal activity against harmful bloom-forming algae species, including Florida red tideKarenia brevis. Niraj Aryal and Bryn Durham were co-authors, leading the algicidal assays. Check out the paper! A fun project with collaborators at University of Melbourne!

Graphical abstract from Yang et al. 2025.
Bryn presents at M2C2!
3/17/2025
Bryn Durham was invited to present our lab research at the M2C2: Marine Microbial Chemical Communication conference held at NIOZ, the Royal Netherlands Institute for Sea Research, in Texel, The Netherlands. The conference brings together experts from various molecular and chemical disciplines to discuss recent progress and challenges in marine microbial chemical ecology. It was a fantastic meeting, and Bryn will be co-organizing the next M2C2 meeting for 2027, so be on the lookout for more information!

M2C2: Marine Microbial Chemical Communication conference logo.
Welcome, Erik!
3/15/2025
We are excited to welcome postdoctoral researcher Dr. Erik Broemsen to our group! Erik’s research expertise is in the growth dynamics of mixotrophic dinoflagellates. He completed his graduate work at UNC-Charlotte, and at UF, he will continue research in the realm of mixotrophy and its impacts on marine biogeochemistry. He will be conducting mixotrophy experiments that incorporate measurements of cell physiology, metabolic rates, metabolomics, and nutrient dynamics. In addition, Erik will be involved in running our Spring Immersion CURE course. We look forward to having Erik’s expertise on our team!

Erik in the lab.
Becca defends PhD!
2/27/2025
Rebecca Key successfully defended her thesis, entitled “Microbial dynamics across ecosystem gradients from seascapes to landscapes.” She presented her work to the department, and we celebrated afterwards with friends and colleagues. Becca will stick around for a few more months to get her manuscripts submitted, so look out for those publications soon. Congrats, Becca!

Bryn and Becca with the rest of the committee (Mathew Leibold, Stuart McDaniel, and Dale Laughinghouse on zoom) after Becca passed her final exam.
Bryn selected a 2024 Kavli Fellow!
12/1/2024
The National Academy of Sciences announced the selection of 162 of the nation’s brightest young scientists from industry, academia, and government to take part in the 2024 Kavli Frontiers of Science symposia. Frontiers symposia bring together early-career scientists who have already made recognized contributions to science in a variety of disciplines. These symposia provide a forum for Fellows to share ideas across disciplines and to build professional networks to help them further advance in their careers. Bryn attended the Frontiers symposium held November 19-21, 2024, in Beijing, China, and she will be a co-organizer for the future Kavli Symposium in 2026.

Bryn at the Great Wall of China.
Nicole and Sasha present at Science by the Shore!
9/14/2024
Nicole Lynn-Bell and high-school intern Sasha Stein presented their work at th Science by the Shore Symposium held at Whitney Lab this weekend. Their poster focused on exploring microbial populations (through microscopy and rDNA sequencing) along aquatic environments in North Florida. Not only did Nicole and Sasha do an amazing job of pulling together some very fresh data for the symposium, but they won 1st place poster at the symposium! Bravo, we are so proud!

Nicole and Sasha standing next to their poster.
Welcome, Alex!
8/16/2024
Welcome to new graduate student, Alex Horvath! Alex is going to be working on soil microbes and their interactions. Alex is working jointly in our lab and the lab of Dr. Stuart McDaniel. Alex has a research background in soil chemistry, and we look forward to the new research directions he is going to explore!

Alex Horvath headshot.
Becca and Bryn present at the GRC Marine Microbes!
6/14/2024
Becca and Bryn presented their work at the Gordon Research Conference on Marine Microbes “Linking Genes, Rates, and Biogeochemistry in Marine Microbiology” in Switzerland.

Bryn and Becca standing against a backdrop of the Swiss Alps.
Felipe heads to Skidaway for summer research!
5/25/2024
Felipe was selected to participate in a research internship at Skidaway Institute of Oceanography for the summer. He will be assisting in Dr. Natalie Cohen’s lab with research on plankton mixotrophy. We wish Felipe much success, and we look forward to hearing about all he has learned when he returns to UF in Fall.

Felipe Quintana handling lines during deckwork.
Congrats, Laurel & Becca!
2/5/2024
Laurel Meke and Becca Key both received awards at the annual department awards ceremony! Laurel won the Frank Maturo Excellence Fund Award to support new algal-bacterial interaction research, and Becca won the Davis Graduate Award in Botany to support travel for an upcoming research conference! Well done!

Laurel, Bryn, and Becca in the courtyard after the awards ceremony.
Felipe presents poster at ABRCAMS!
11/5/2023
Felipe Quintana presented a poster at the Annual Biomedical Research Conference for Minoritized Scientists (ABRCAMS) in Phoenix, AZ. His poster was titled: “Shifting the tides: Understanding the behavior of harmful algal blooms by identifying bacterial associates of Karenia brevis.” Not only was this Felipe’s first poster presentation as a new undergraduate researcher, but he won an Outstanding Poster Presentation Award! Bravo, Felipe!

Felipe standing in front of his poster.

Felipe receiving Outstanding Poster Presentation Award.
Trip to Whitney Lab!
11/5/2023
Several lab members (Bryn, Lisa, Felipe, Laurel, Mia, and Nicole) headed over to UF’s Whitney Laboratory for Marine Bioscience for 3 days to do a “trial run” for our upcoming undergraduate immersion course in Spring 2024 “Microbial Life in the Oceans.” We learned a ton, made mistakes, and did a lot of trouble-shooting. Overall, a great training experience that left us feeling much better prepared to go to sea in February 2024 with our immersion students.

Lab members and supplies loaded in van.
Congrats, Laurel!
11/2/2023
Laurel Meke successfully passed her qualifying exam! Laurel joined the lab in 2021, and it was amazing to see Laurel present all that she has accomplished, from phytoplankton culture wrangling to intensive mass spec data analysis. Multiple co-authored manuscripts in progress and lots of undergraduate teaching and mentorship achievements! Excellent job, Laurel!

Lab members celebrating Laurel’s successful qualifying exam.
Funding for new undergraduate immersion course in spring 2024!
8/25/2023
Bryn & Nicole will co-instruct a brand new undergraduate immersion course in Spring 2024 “Microbial Life in the Oceans.” The instructional team was awarded support from NSF to cover course costs and provide ship time off the coast of Florida. Our overarching mission with this experiential learning course is to trainundergraduate students in the fields of oceanography & environmental science and to make oceanographic field & laboratory science accessible. We believe it is fundamental to incorporate hands-on, experiential learning courses in order to reach and retain students with diverse backgrounds, learning styles, and interests and broaden participation in science. We are so thrilled to be able to offer this course with no fees, thanks to NSF-OCE for supporting our vision. We look forward to sailing with students in 2024! We will be posting more information on our course website.

Looking out at the sea from a research vessel’s deck.
Rebecca, Nicole, Bryndan, and Lisa at MLD7!
7/18/2023
Four of us attended the Molecular Life of Diatoms meeting in San Diego, CA this summer! Rebecca and Nicole presented posters, Lisa gave an oral presentation, and Bryn chaired one of the sessions. We also made it to the zoo & the beach!

Rebecca Key, Nicole Lynn-Bell, Bryndan Durham, and Lisa Coe at the conference venue with the ocean in the background.
Nye defends M.S. thesis!
7/16/2023
Nye Lott successfully defended his thesis over the summer, graduating with an M.S. in Botany. Nye is an exceptionally talented botanist with expertise in mass spec and molecular biology. His thesis work focused on examining different data acquisition methods used in untargeted mass spectometry. Nye graduated with three co-authored publications, and he will be moving on to a research tech position with USGS. Congrats, Nye!

Rebecca & Bryndan at ASLO 2023!
6/9/2023
Rebecca and Bryn both presented at the ASLO Aquatic Sciences Meeting in Mallorca, Spain this summer! Rebecca presented a poster on diversity and ecological drivers of marine phytoplankton in the North Pacific. Bryn gave an oral presentation on sulfur metabolites in the chemical-microbial network. We also made time for tapas & sightseeing!

Bryndan Durham and Rebecca Key in front of Rebecca’s poster.
Welcome, Felipe!
6/1/2023
Felipe Quintana has joined the lab as an undergraduate researcher. Felipe is a fellow in the Santa Fe to University of Florida (SF2UF) Program, where he will ultimately transfer to UF Microbiology in 2024. Felipe is interested in marine sciences research, and he will be involved in our HABs projects. We look forward to having Felipe in the lab with us!

New paper on bacterial siderophores in the ocean!
5/22/2023
New article led by Jiwoon Park was published in Limnology & Oceanography! We inventoried siderophores and corresponding bacterial genes and transcripts in the North Pacific. Microbial groups involved in active siderophore production and usage change depending on latitude and local conditions. Rebecca Key and Bryn Durham were co-authors, leading the targeted metatranscriptomics analyses. Check out the paper! A fun collaborative project with the SCOPE-Gradients Program!

Figure from Park et al., 2023. Dissolved iron (top) and siderophore concentrations (bottom) in surface waters along the two Gradients cruise transects.
Welcome, Lisa!
5/10/2023
We are so happy to welcome new graduate student Lisa Coe to our group! Lisa has a range of research experience that includes genetics, analytical chemistry, and microbial symbiosis. Here at UF, Lisa will combine her interests in molecular microbiology, biogeochemistry, and microbial ecology to study sulfur-based communication between marine microbes. Welcome, Lisa!

Congrats to our three graduating seniors!
5/5/2023
Three undergraduate researchers in the lab have graduated this Spring 2023! And they are all off to do some really exciting things! Priyanka Chandra is heading over to UF’s Soil, Water, & Ecosystem Sciences to work in a soil chemistry lab. Lourdes Covone is heading to California for a food-wine microbiology internship. And, Ashley Ohall is heading to UGA-Skidaway Institute of Oceanography to pursue an MS in Marine Sciences! Stellar! Congrats, everyone!

The lab group in front of the CGRC building on UF campus.
Congrats, Ashley – recipient of 2022 Guy Harvey Fellowship!
1/3/2023
Ashley has received a 2022 Guy Harvey Fellowship! This award is through a partnership between Florida Sea Grant and the Guy Harvey Ocean Foundation, a non-profit organization that conducts scientific research and hosts educational programs aimed at conserving the marine environment. The funds may be used to support equipment purchases, travel, and other expenses incurred during research. Well deserved, Ashley!

Ashley in the lab using the fluorometer.

Ashley on the back deck of a research vessel at sea.
Welcome, Niraj!
12/1/2022
We are thrilled to welcome new research scientist Niraj Aryal to our group! Niraj comes to us with tons of experience in natural products chemistry and applications of mass spectrometry. During his previous graduate and postdoctoral research, Niraj worked on isolation and characterization of many novel compounds across a variety of bacteria and fungi. Now, Niraj will apply and expand his metabolomics knowledge to address research questions on marine microbial metabolism! Welcome, Niraj!

Congrats, Becca!
10/21/2022
Becca Key successfully passed her qualifying exam today! Really awesome to see all that Becca’s accomplished since she joined UF in 2019. Multiple co-authored manuscripts already published/in-press, and two first-authored manuscripts underway! Excellent job, Becca!

New paper on marine microbial metabolomics!
9/16/2022
New paper published in Frontiers in Marine Science! We inventoried metabolites across major marine microbial groups to identify chemotaxonomic patterns. Interesting patterns in organic sulfur, osmolytes, and signaling compounds. Check out the paper!

Figure from Durham, et al., 2022 showing ordination between microbial groups and their associated metabolites.
Welcome and congrats, Nicole!
6/1/2022
We are excited to welcome postdoctoral researcher Dr. Nicole Lynn-Bell to our group! Nicole’s research background is in microbial-mediated symbioses. During her graduate work at UGA, she focused on insect-bacteria-phage systems. At UF, Nicole will be examining phytoplankton-bacteria metabolic interactions through her recently awarded NSF C-CoMP postdoctoral fellowship. Congrats!!

Bryn Durham awarded 2022 Simons Early Career Investigator Award in Marine Microbial Ecology and Evolution
5/1/2022
The purpose of these awards is to help launch the careers of outstanding investigators in the field of marine microbial ecology and evolution who will advance our understanding through experiments, modeling or theory. Check out the program.

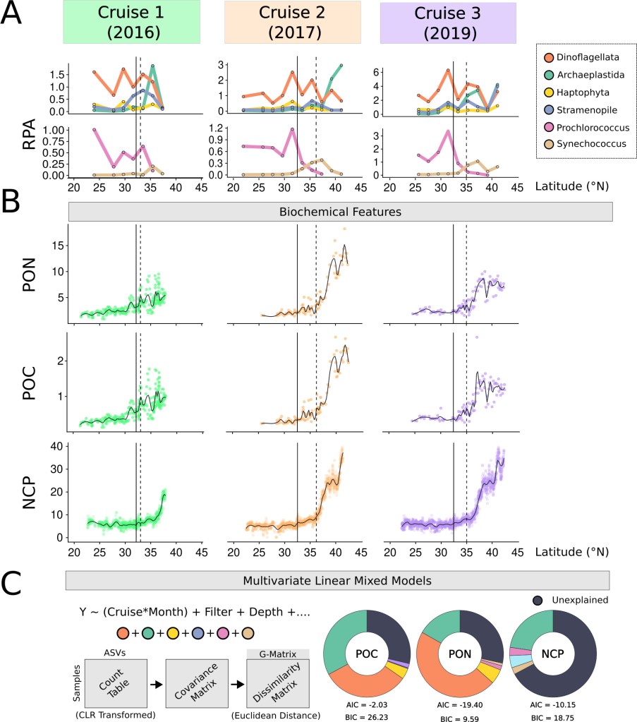
New paper with collaborators on organic nitrogen metabolism!
4/25/2022
Paper led by collaborator Angie Boysen has been published in Environmental Microbiology. Using a combination of stable isotopes, mass spectrometry, and metatranscriptomics, we traced metabolism of nitrogen-containing metabolite glycine betaine through a variety of pathways in North Pacific microbial communities. Rebecca Key and Bryn Durham were co-authors on this work, leading the metatranscriptomics analyses. A great collaborative project supported by the the Simons Foundation SCOPE-Gradients Program.

Schematic of formation and degradation pathways for glycine betaine, figure from Boysen et al., 2022.
Ashley’s poster presentation at the Undergraduate Research Symposium!
4/7/2022
Ashley Ohall presented her latest research at the Undergraduate Research Symposium. Ashley received a 2021 University Scholars Award to support her research over the last year, where she studied preferential use of nitrogen sources in coastal diatoms. She presented her culture work as well as some preliminary data from our recent cruise in the Gulf of Mexico. Great job, Ashley!

Ashley and Bryn next to Ashley’s research poster at the Symposium.
New paper with collaborators on cyanobacteria-viral dynamics!
4/4/2022
Paper led by collaborator Michael Carlson is now published in Nature Microbiology. Carlson measured viral abundances and active viral infection of cyanobacterial populations in the North Pacific over several years. Carlson identified a hotspot of cyanophage and virus-infected picocyanobacteria in the transition zone between the North Pacific Subtropical and Subpolar gyres, highlighting the impact of viruses on large-scale phytoplankton biogeography and biogeochemistry in distinct regions of the oceans. Another nice collaboration out of the SCOPE-Gradients Program!

Figure from Carlson et al., showing model-based predictions of cyanophage abundances corresponding to the empirically measured total.
First cruise in the Gulf of Mexico!
3/1/2022
We went on our first research cruise aboard the Florida Institute of Oceanography’s R/V Hogarth. This was the first time to sea for seven of our science party of nine! Hoorah! We collected samples using the CTD rosette (pictured) as well as plankton nets. We returned to the lab will lots of samples to measure microbial diversity and metabolism that will keep us busy for the coming months! GoMicrobes!

On the back deck of the R/V Hogarth.
New paper with collaborators on marine protist trophic status
2/15/2022
Paper led by collaborator Ben Lambert was just published in PNAS. Lambert uses machine-learning techniques to predict trophic status in marine protist lineages using their transcriptional profiles. Lambert then examines metatranscriptome data from the field to predict changing trophic status in protist groups in the ocean, with mixotrophs implicated to play important functional roles along physicochemical gradients in the ocean. Check out the paper.

Figure from Lambert et al., showing selection of features used in separating phototrophic, heterotrophic, and mixotrophic transcriptomes.
Welcome, Alina!
2/1/2022
Welcome to Alina, who is a new undergraduate student in our lab! Alina is studying Biology at UF, and she plans to attend medical school and become a physician after graduation. Alina will use genetic tools to uncover metabolic pathways in marine bacteria and learn mass-spectrometry applications in the lab.

Welcome, Priyanka!
2/1/2022
Welcome to Priyanka, who is a new undergraduate student in our lab! Priyanka is studying Chemistry and Environmental Science at UF. Her interests include applications of analytical chemistry towards environmental issues, and she plans to pursue a Ph.D. towards that end after graduation. Priyanka will use genetic tools to uncover metabolic pathways in marine bacteria and learn mass-spectrometry applications in the lab.

Paper published with collaborators on eukaryotic metatranscriptomes
9/29/2021
Using assemblies of polyA-selected eukaryotic metatranscriptomes, Ryan Groussman led an exploration of how 48 marine eukaryotic genera regulate their gene expression over the diel cycle in the North Pacific Subtropical Gyre. Groussman finds that each taxonomic group has a relatively distinct transcriptional fingerprint. Yet, the diel cycle is a critical driver of the coordinated activities found across these various taxa. This study comes from the Simons Foundation SCOPE-Aloha Program. Check out the paper.

Figure from Groussman et al., showing ordinations of transcript abundances by taxonomic groups (left) and by time with a particular group (right).
Welcome, Laurel!
8/30/2021
We are thrilled to welcome new graduate student Laurel Meke to our group! Laurel comes to us with much expertise in applications of untargeted and targeted LC-MS. She worked at SECIM (Southeastern Center for Integrated Metabolomics) prior to joining our lab, where she gained a great deal of experience with sample preparation, extractions, and general LC-MS troubleshooting. Now, she will apply and expand her chemistry knowledge to address research questions on marine microbes! Her research interests are to understand how the metabolism of red-tide Karenia brevis is influenced by environmental factors and interactions with other microbes. Welcome, Laurel!

Commentary published on marine microbial interactions
8/24/2021
As part of an early-career researcher series in mSystems, Durham was invited to write a commentary on marine microbial interactions. She outlines current research and future directions to examine microbial cooperation and metabolic exchange in the surface ocean. Check out the paper!

Figure from mSystems commentary. Microbial metabolic networks in the surface ocean are examined through complementary field-based observations (top left), laboratory co-culture systems (top right), and metabolic modeling approaches (bottom center). Figure illustration and design by Joana C. Carvalho.
Welcome Emily!
6/2/2021
We have a new lab member – Emily Kracht! Emily graduated from UF in Spring 2021 with degrees in Chemistry & Anthropology. During her undergraduate research at the Florida Museum, she used mass spec tools to analyze ceramics from Caribbean regions. We are thrilled for her to apply her MS knowledge and chemistry background to the world of marine metabolites! Welcome!

2X the metabolomics with colleagues
5/4/2021
Two marine metabolomics manuscripts led by UW colleagues Angie Boysen and Katherine Heal were published in mSystems this month! Boysen et al., show diel oscillations in particulate metabolites consistent with day-night photosynthetic and redox cycles. Heal et al., show how changes in phytoplankton taxonomy shape particulate metabolites along a latitudinal gradient in the North Pacific.

Figure from Boysen et al., showing diel oscillations in metabolite abundance as well corresponding bacterial transcripts associated with their metabolism.
Congrats to Ashley – 2021 University Scholar
5/3/2021
Ashley has received a 2021 University Scholars Award. Her research project is titled “Determining Preferential Conditions for Phytoplankton Photosynthetic Cycles” where she’ll be looking into the relationship between nitrogen metabolism and photochemistry in marine phytoplankton. Congrats!

Congrats to Mardeliz – off to graduate school!
4/15/2021
Graduating senior Mardeliz Martinez has been accepted to Florida State University’s Biology graduate program. Starting in August, she’ll be working in their Ecology and Evolution Group with Dr. Scott Burgess on coral biology. Congrats!

New paper with collaborators on phytoplankton light sensors!
2/5/2021
Coesel & collaborators through the Simons Foundation SCOPE-Aloha Program have published a new study in PNAS on light sensing in microbial eukaryotes. Using transcriptomes from microbial cultures and metatranscriptomes from the North Pacific surface ocean, Coesel et al. unveil the diversity of light-sensing elements and photoreceptors used by eukaryotic plankton in the open ocean. Ultimately, these receptors synchronize and stabilize plankton patterns of growth, division, metabolism, and mortality within the dynamic ocean environment.

Figure from Coesel et al., “Diel transcriptional oscillations of light-sensitive regulatory elements in open-ocean eukaryotic plankton communities”
Durham awarded SCOPE Scholar Award from Simons Foundation
12/22/2020
Durham has been awarded a one-year award that will support analysis and integration of molecular and oceanographical datasets collected as part of the SCOPE-Gradients Program (SCOPE: Simons Collaboration on Ocean Processes and Ecology). Efforts are focused on understanding how chemical and physical features in the North Pacific influence microbial diversity and activity.

Image of the research crew on the back deck of the R/V Kilo Moana during the SCOPE-Gradients 3 cruise.
Return to work
8/29/2020
Over the past month, we have made a slow and staged return back into the lab. Much of our time has been spent working with colleagues in ICBR to get the new LC-MS system installed and up-and-running through remote instruction and training. Check out the story by UF Research.

Left to right, Dr. Sixue Chen (Professor and Director of ICBR Proteomics Facility), Dr. Jin Koh (ICBR Proteomics & Mass Spectrometry Scientific Director), and Dr. Bryndan Durham after installation of the Evosep One and timsTOF fleX system.
Lab DEI statement
7/1/2020
During the #ShutDownAcademia #ShutDownSTEM #Strike4BlackLives and #Academics4BlackLives movements, we spent time confronting and reflecting on the historical and systemic racism faced by Black people in our world and in our in educational system. To make the beliefs of our lab group explicit for current and future members, we have written a statement on our diversity, equity, and inclusion values and our commitment to continuous ally-ship.

Poster reads: “In this lab, we believe: science is real (microscope image), love is love (rainbow anatomical heart), Black lives matter (brown raised fist), feminism is for everyone (female symbol), microbes are cool (single-celled organisms), immigrants are welcome (statue of liberty).” This poster represents our pledge and commitment to continuous allyship, with original image c/o Sammy Katta (https://sammykatta.com/diversity).
New review article on ocean sulfur cycling
9/4/2019
Durham & former PhD advisor, Mary Ann Moran at the University of Georgia, have published a review article in Nature Reviews Microbiology entitled “Sulfur metabolites in the pelagic ocean.” The co-authors examine how phytoplankton and bacteria produce & transform sulfur metabolites in the ocean, highlighting the critical role that sulfur plays in mediating microbial interactions and ocean ecosystem function. Link in image.
We are moving in!
8/16/2019
The Durham Lab move is underway! We are located on the fourth floor in the Cancer & Genetics Research Complex.

Image showing the outside of the CGRC building.
New paper on marine sulfonates
7/22/2019
Durham & colleagues from the University of Washington have published an article in Nature Microbiology, showing the importance of sulfonates in marine microbial interactions. Check out the blog post (link in image) and the manuscript.

Image off the front deck of the R/V Kilo Moana.
